集团多项工程荣获BIM技术大赛奖项
发布时间:2021-01-14审核:党群工作部 来源:总工办
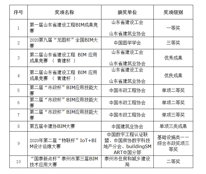
近日,中国市政工程协会举办“全国市政基础设施BIM技术交流发展大会”,会上对第二届“市政杯”BIM应用技能大赛进行颁奖。集团参赛项目经过专家评审,最终获得2项二等奖,1项三等奖。
2020年度,集团BIM应用技术硕果累累,陆续参加了“第五届中建协BIM大赛”“山东省建筑业协会第二届BIM应用成果BIM成果竞赛”“龙图杯”(第九届)全国BIM大赛等9项BIM技术赛事,荣获各类奖项共计10项。
下一步,集团 BIM技术人员将再接再厉,更多地将BIM技术服务于现场工程应用,为集团科技发展作出新贡献。
附:2020年度BIM技术应用获奖统计

2020年度,集团BIM应用技术硕果累累,陆续参加了“第五届中建协BIM大赛”“山东省建筑业协会第二届BIM应用成果BIM成果竞赛”“龙图杯”(第九届)全国BIM大赛等9项BIM技术赛事,荣获各类奖项共计10项。
下一步,集团 BIM技术人员将再接再厉,更多地将BIM技术服务于现场工程应用,为集团科技发展作出新贡献。
附:2020年度BIM技术应用获奖统计

